Liigu sisu juurde

Koostöö

Ülikoolide digikoostöö arendamiseks oleme alates 2016. aastast korraldanud seminare “Koosvõimelised infosüsteemid”. Andmevahetuse standardimiskomisjoni tegevusena vaatasime 2016-2018. aastal läbi ülikoolide õppetegevusega seotud protsessid. Standardimiskomisjoni kuulusid kõikide ülikoolide, kahe rakenduskõrgkooli, HITSA, HTMi ja Rektorite Nõukogu esindajad. Standardimiskomisjoni tegevus oli toetatud HTMi poolt.

Ettepanekud IT- süsteemide arendamiseks

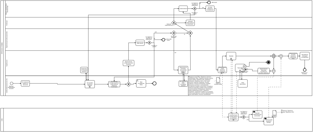
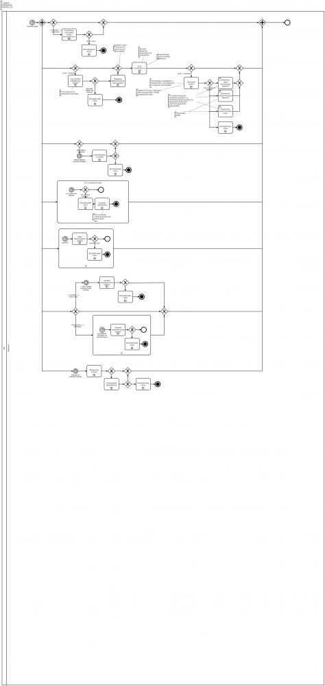
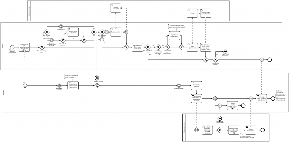
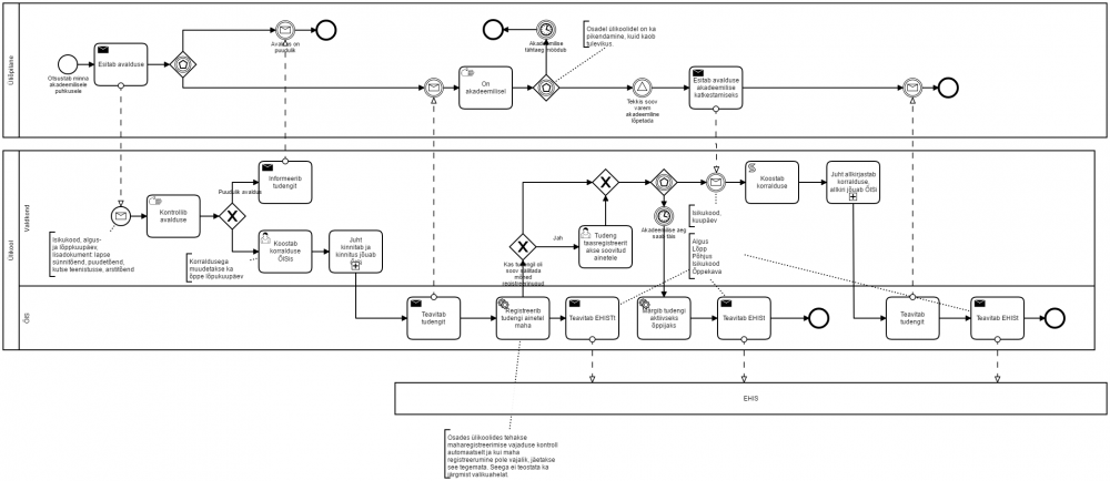
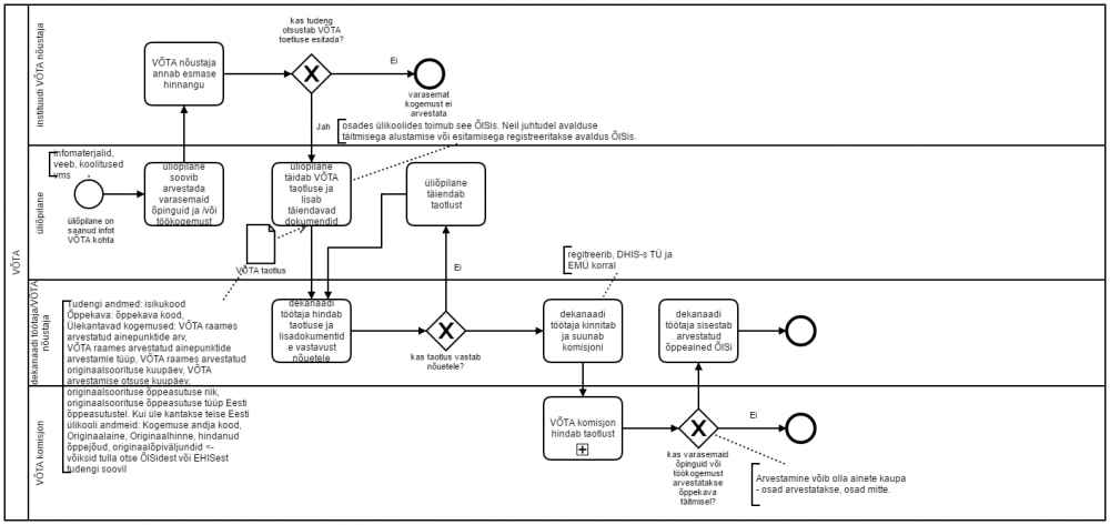
Andmevahetuse standardimiskomisjoni töö tulemusena valmisid protsessiskeemid, mis aitaksid protsesse arenduse käigus lihtsustada, harmoniseerida ja automatiseerida, töötati läbi kõrghariduse andmekoosseis (SAISis, EHISes, ÕISides kogutavad andmed), koostati ettepanekud Eesti Hariduse Infosüsteemi arendamiseks.

Komisjoni töö korraldus:
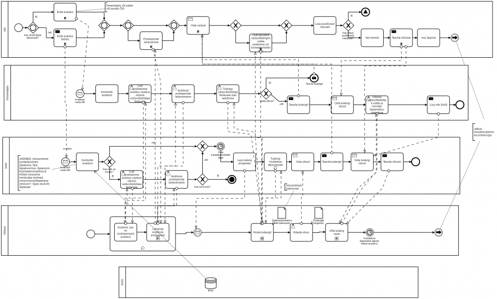
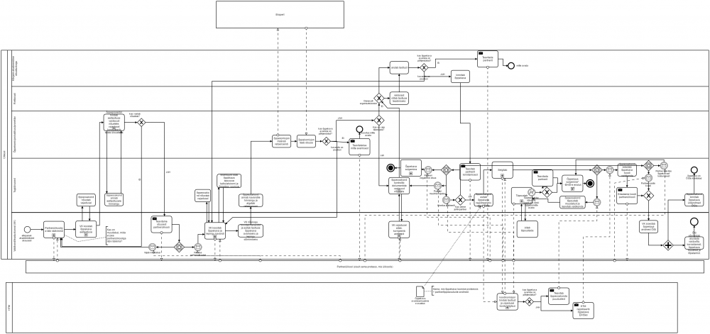
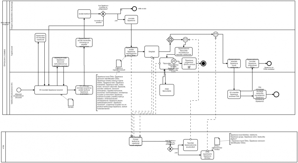
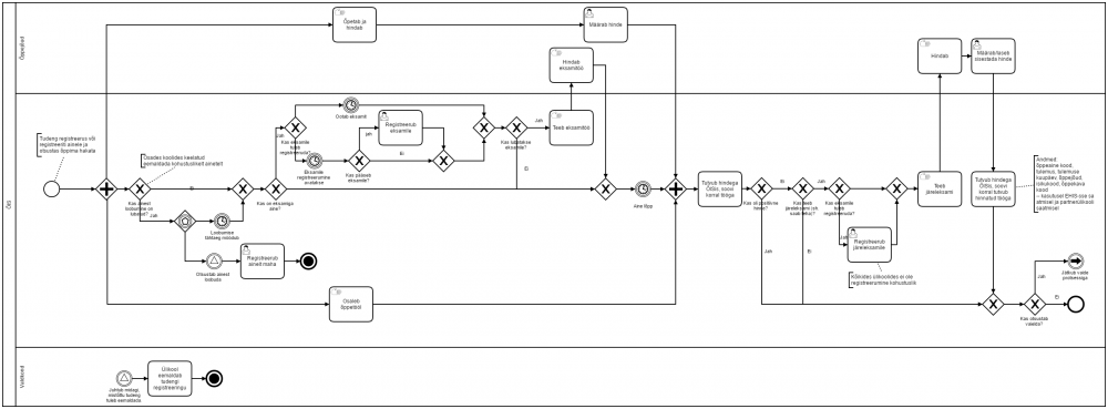
1. komisjon valis välja ja kirjeldas protsessid;
2. komisjon analüüsis protsessiga seotud andmekoosseisu, võttes aluseks olemasoleva andmekoosseisu (nt SAIS, EHIS, ÕISid); kaardistas andmevajaduse (miks kogutakse, milleks kasutatakse); tõi välja probleemid andmetega; tegi komisjonina ettepaneku kogutavate andmete kohta (andmete koosseis, definitsioonid, kasutusvajadus).

Kasutatavad lühendid:
RR – Rahvastikuregister
EHIS – Eesti Hariduse Infosüsteem
SAIS – Sisseastumise Infosüsteem
ÕIS – õppeinfosüsteem

Kommentaarid ja soovitused on oodatud aadressil eve.tonisson@ern.ee

Ettepanekud kõrghariduse andmevahetuse kohta

Ettepanekud kõrghariduse andmekoosseisu kohta

(seisuga 5.03.2018)

Andmeloendi tekkimisel on aluseks võetud Eesti Hariduse Infosüsteemis (EHIS) kõrghariduse kohta kogutavad andmed (lähtudes RIHAst ja EHISe põhimäärusest). Juurde on lisatud tunnused, mille osas standardimiskomisjon nägi vajadust neid ühtsetel alustel koguda. Tabelis kajastuvad ka need tunnused, mille osas teeb standardimiskomisjon ettepaneku neid andmeid EHISes enam mitte koguda, kuna nende kasutamisotstarve ei ole selge. Ülevaatlikkuse huvides kajastuvad tabelis ka need andmeväljad, mis sisalduvad EHISes, aga mille kohta ei tule andmed õppeasutustelt, vaid riiklikest registritest või EHISe sisemistest arvutustest ja ka need väljad, mis baseeruvad EHISe andmetel ja jõuavad läbi sisseastumise infosüsteemi (SAIS) ÕISidesse. Samad tunnused võivad olla seotud mitme protsessiga.
Ettepanekud kõrghariduse andmekoosseisu kohta xlsx

Protsessiskeemid koos andmekoosseisudega

Andmevahetusega seotud üldised märkused

EHISesse õppeasutuste poolt edastatud andmeid on raske muuta. Õppeasutused ei kasuta andmevahetuseks X-teed seetõttu, et EHIS ei võta paljusid andmeid vastu ja X-teega andmeid edastades ei näe vigu. Kuna üliõpilastel on võimalus vaidlustada nende kohta tehtud otsuseid t(nt eksmatrikuleerimise tühistamine), siis õppeasutused ootavad apellatsiooniperioodi lõpuni ja siis saadavad andmed EHISesse. Probleem andmetega tekib ka näiteks siis, kui selgub hiljem, et üliõpilane ei tohiks olla olnud lõpetanud (nt plagiaadi korral, mis muudab lõpetamise kehtetuks).